tushu您的位置:网站首页>>招生计划>>文章正文

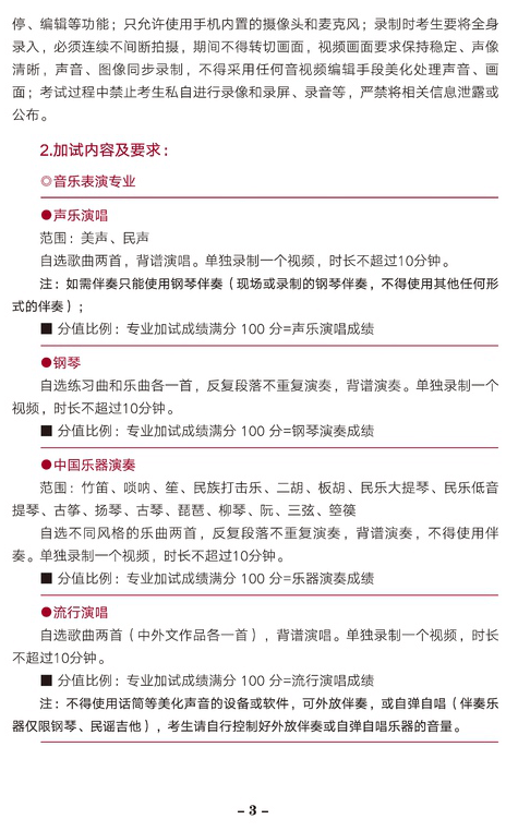
2021年浙江音乐学院“专升本”招生简章

来源:浙江专升本 作者:浙江专升本 2021-01-05 10:00:34


tushu 精品图书
  • 大学语文
  • 高等数学
  • 英语
pic
咨询电话(08:30-17:30) 400-871-9993
本部地址:浙江省杭州市下沙6号大街260号中自科技园19幢A层  版权所有:杭州文亮思睿教育科技集团有限公司
Copyright©2009-2025|All Rights Reserved|浙ICP备09111115号|浙公网安备33011802001617号|律师声明书